leyu乐鱼体育-严益唯:一场假球牵扯众多官员只因足球沦为了工具
体坛周报全媒体记者严益唯述评
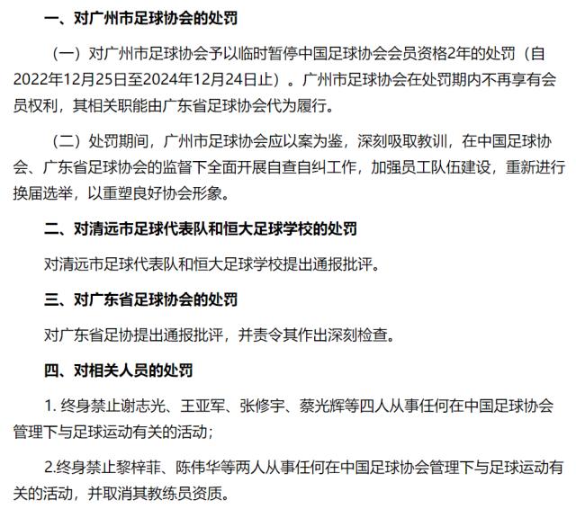
广东省第十六届运动会男子足球乙A(U15)组决赛假球事件调查结果公布,让人颇感意外的是,共有16名官员因为这场假球被问责。这个处罚结果,其实也暴露了中国足球正在面临的一个危机,就是足球正在沦为各种工具,却正在远离其本质。换言之,足球因为其极大的影响力,被人们赋予了各种原本不应该属于足球的内涵,沦为了工具。比如在这起假球案中,足球已经成为被问责官员们的政绩。但是,其公平公正的天然属性却被淡化甚至遗忘了。

在中央纪委国家监委网站公布的信息中,有这样一段说明:“要坚持举一反三,树立正确政绩观,遵循足球发展规律,健全赛事管理监督长效机制,有效防范类似问题再次发生。”这,其实已经解释了这些被问责的官员,他们犯了一个错误,就是没有遵循足球发展规律,将足球当作了政绩。中纪委的官宣之后,中国足协也紧随其后,公布了对这一假球事件的处罚决定。在足协的公告中,有一段关于这场假球的更详细的说明,就是广州市足协、恒大足球学校、清远市足球代表队等相关负责人,“存在操控比赛、以确保广州市足球代表队获得冠军的违纪行为”。

对比上述两个公告可以发现,涉嫌直接操控比赛的应该是广州市足协以及恒大足校、清远足球代表队的相关负责人,绝大多数被问责的官员,其实并没有直接操纵比赛。那么,问题来了,这些涉案的官员既然没有直接操纵比赛,为何被问责呢?如果说广州市足协为了让广州队夺冠而操纵了比赛,那么广州市足协又是如何与代表清远出战的恒大足球学校达成交易的呢?
我们不妨回顾一下这场假球的进展过程:广州队先取得领先,然后清远队将比分扳平。扳平比分后,清远队员急着到球门内捡球,并没有过多庆祝,显然球员还想反超比分。下半场,清远果然反超了比分,并一度将比分扩大为3比1。此后,清远队更换了几名球员,比赛出现了各种反常现象,最终广州队连入四球,以5比3的比分逆转夺冠。显然,并非所有清远球员都知情这是一场假球。另外,既然现在已经被中国足协认定为假球,那么广州队从1比3落后,到5比3逆转,并非足球的魅力,而是因为这场比赛被强大的力量所操纵,操纵比赛者能够实现这么不可思议的逆转,显然其能量之大,已经足以让这场比赛的结果可以“万无一失”。
广州市足协作为假球的受益者,相关负责人即便有强烈的动机确保广州队夺冠。但是,清远方面难道不需要夺冠吗?如果双方都希望通过球队夺冠来获得政绩,如何解释作为受害的一方,清远市文化广电旅游体育局的相关负责人也在这次假球案中被问责?显然,这场假球不仅仅是广州市足协的负责人需要政绩,从涉案的官员来看,这场假球其实是在广州和清远体育部门官员的默契中进行的。那么,广州市足协又是如何说服了清远的体育部门,愿意主动让出这个眼看就要到手的冠军呢?
或许,答案就在去年一份广州和清远体育局的合作协议中。
去年1月7日,广州市体育局相关负责人一行赴清远调研体育对口帮扶工作并签署支持清远举办第十六届省运会合作框架协议和“群体通”合作备忘录。根据媒体的报道,在这份协议中,“双方就体育‘示范基地’联培、运动员交流选材、体育科研、办大赛经验交流等方面进行全方位合作。”双方的合作还涉及到“通过发动体育协会定向捐赠等方式积极支持清远民族地区加快体育高质量发展。通过组织局系统和相关体育协会开展‘买产品、献爱心、促脱贫’活动积极参与消费扶贫。”清远市文化广电旅游体育局等相关部门负责人出席了这一签约仪式。

这次被问责的官员名单中,正好就有当时带队出席约仪式的广州市体育局的负责人;当时出席了签约仪式的清远市文化广电旅游体育局的多名主要官员也在这次被问责的名单中。这应该不是一个巧合。其实广州和清远在足球领域的合作是非常多的,当地球迷也都很清楚,其背景就是十年前就已经提出的“广清一体化”。 2012年3月,广州与清远签订《广州·清远市合作框架协议》,首次提出了“广清一体化”的概念。当年4月,坐落于清远市的广州恒大足球学校开始招生。
足球作为一个载体,加深了广清两地的合作,甚至对清远的扶贫工作也有不少的益处。过去十年,在“广清一体化”的大背景下,广州和清远两地的体育,特别是足球领域的合作显然是非常深入的。足球已经成了清远脱贫发展的一个载体,这本是好事。广州足协作为拥有更多资源的一方,显然有“恩”于清远在先,而且从双方的合作协议可以看出,清远方面在体育和足球方面还需要仰赖广州方面的大力支持,“让”出一个U15冠军似乎也就不算什么事了。于是,在这种以足球为媒的区域合作中,就出现了很吊诡的一幕:合作中掌握资源的一方可以通过操纵比赛获得冠军取得政绩;需要资源扶持的一方,则甘愿让出冠军,通过足球领域的其它合作取得政绩。

足球如此有影响力,当然可以成为城市之间合作的载体,但是前提是足球必须是足球,是基于契约精神发展起来的公平公正的竞技运动。如果这样的根本属性都没有了,足球只是沦为各种工具时,那岂不是本末倒置吗。这场假球竟然有这么多官员被问责,已经为中国足球敲响了警钟,不要再透支足球,试图从足球得到各种好处而篡改足球的本质了,是时候为了足球而发展足球,不是为了发展其它而发展足球了,也即是通告中所倡议的:“要遵循足球发展规律”。